

Sophia

Volumen 22 número 1 2026
![]()
Artículo de investigación
![]()
David Gómez-Sánchez1*
, Sanjuana Edith Grimaldo-Reyes1 , Héctor López-Gama1
, Karina Lizbeth Sánchez-Martínez1
1Universidad Autónoma de San Luis Potosí, San Luis Potosí, México.
![]()
Gómez-Sánchez, D., Grimaldo-Reyes, Sanjuana E., López-Gama, H., Sánchez-Martínez, K. L., (2026).
Modelación estructural de la lealtad, actitud y sus factores determinantes en los servicios
educativos. Sophia, 22(1). https://revistas.ugca.edu.co/index.php/sophia/article/view/1553
![]()
Esta obra está bajo una Licencia Atribución/Reconocimiento 4.0 Internacional. Sophia Educación. Copyright 2026. Universidad La Gran Colombia.
*Autor para la correspondencia: david.gomez@uaslp.mx
![]()
![]()
![]()
and subsequent multivariate statistical analysis. Results: These identified satisfaction as the main mediator between service perception and loyalty attitudes. Conclusions: Institutions should focus on improving the student experience to strengthen student commitment and retention.
![]()
Los consumidores son pieza importante para la marca, porque son ellos los que permiten el crecimiento del negocio, debido a que estos deciden si comprar el producto o no. Siendo que las contrariedades de preferencias o el comportamiento de compra son un gran reto para los negocios (Delgado y Sirlopú, 2018). Es por ello, por lo que los negocios buscan entender su comportamiento para lograr desarrollar estrategias que sean efectivas, esto ha impulsado que se lleven a cabo estudios para profundizar en el entendimiento de dichos factores, modelando las diversas relaciones que determinan la actitud y lealtad de los consumidores, por lo que esta investigación que busca complementar y profundizar los resultados obtenidos mediante el análisis de correlación canónica sobre el impacto de la calidad del servicio en el valor de marca en los servicios educativos (Grimaldo et al., 2025). El estudio del comportamiento del consumidor permite predecir la conducta de los consumidores actuales o potenciales que conforman el mercado, además de conocer los productos que consumen, también permite identificar los motivos, lugares y los momentos en que realiza la compra (Palomino et al., 2021). Es así como las marcas cada vez están más interesadas en comprender a sus consumidores para lograr que estos sean leales a ellos. Uno de los factores importantes para entender a estos, es la actitud ya que esta se ve manifestada en las acciones de los consumidores durante el proceso de compra del producto, siendo que este adoptará un comportamiento consumista o no (Salazar, 2022; Barrientos et al., 2025).
Debido a la alta competencia y exigencias del consumidor, es indispensable conocer la actitud de los clientes, porque permite que las marcas puedan predecir dicho comportamiento, asegurando con ello un cambio en las estrategias que favorezca a que la actitud del consumidor hacia la marca sea positiva. A causa de esto, es necesario estudiar aquellos factores que influyen en este comportamiento, pues estos serán una gran oportunidad para mejorar dicho aspecto. Algunos estudios se han centrado en buscar dichas variables que se relacionen con la actitud para con ello favorecer a que los clientes vean la marca como algo bueno y como consecuencia de esto obtener su lealtad.
La actitud del consumidor es definida como la disposición aprendida y la probabilidad de responder a un servicio o producto, ya sea de manera positiva o negativa (Ramírez et al., 2020). Se ha encontrado que esta variable se ve influenciada principalmente por el valor de marca y la calidad del servicio. Dando como resultado que estas relaciones impacten en la lealtad del consumidor.
Los autores han establecido que el valor de marca es el valor que perciben los consumidores en la marca (Husain et al., 2022). El valor de marca está compuesto por la lealtad a la marca, la calidad percibida, la conciencia de marca, el grado de relevancia de marca y otras dimensiones (Zhai et al., 2022).
Por medio de la revisión de la literatura, se encontró que el valor de marca impacta significativamente en la actitud de los consumidores (Rahmi y Nelly, 2018), siendo que entre sus dimensiones las que
![]()
más impactan en la actitud e intención de compra son la imagen de marca y conciencia de marca (Badawi y Basif, 2023). En el estudio de Ahn (2023), se comprobó una correlación media entre el valor de marca y la actitud, siendo que la imagen de marca jugó un papel importante en la administración internacional de la marca. Es así como, entre las dimensiones del valor de marca, es la imagen de marca quien es mejor percibida, seguida de la notoriedad, después la calidad, y por último, la lealtad (Sánchez et al., 2024). No obstante, el autor Jang et al. (2018) mencionan que entre la mayoría de las dimensiones del valor de marca tienen un impacto positivo, a excepción de la conciencia de marca que crea efectos negativos hacia la actitud. Otros estudios han concluido que, si bien el valor de marca afecta directa y positivamente la actitud del consumidor, es la dimensión lealtad de marca la que tiene un gran impacto en el comportamiento del consumidor (Liu et al., 2017).
Por otro lado, existen diversos estudios que han encaminado su análisis hacia el valor de marca y el comportamiento del consumidor, en estos se encontró que entre dichas variables existe una correlación (Vascones, 2020), por lo tanto, han concluido que entre más alto sea el nivel de valor de marca mayor será el nivel en el comportamiento del consumidor (Reyes y Napán, 2021). En los hallazgos de Montalvan y Chirapa (2023) se encontró que una correlación fuerte y directa entre el valor de marca y la decisión de compra, por ello se concluyó que a un nivel mayor de percepción del valor de marca más alto será la decisión de compra de los clientes hacia los productos o servicios. Debido a los diversos estudios que han demostrado que estas variables tienen correlación, es que se determinó que el valor de marca es un factor importante en el comportamiento del consumidor, por lo tanto, las marcas deben de guiar sus estrategias al valor de marca para lograr la lealtad y frecuencia de compra (Sandi, 2024). Asimismo, se menciona un modelo que permite entender la influencia del valor de marca en el comportamiento del consumidor (Gómez et al., 2020).
La calidad del servicio es la satisfacción de las necesidades y deseos de los consumidores y la exactitud con la prestación para equilibrar las expectativas del consumidor (Naini, 2022). Esta variable es importante para que las marcas obtengan una ventaja competitiva (Rodríguez et al., 2023) ya que al brindar un buen servicio el cliente este estará satisfecho.
Dentro de los estudios se encontró que la calidad del servicio tiene un impacto directo en el valor de marca (Pérez, 2019). Espinoza y Vergara (2022) usaron la técnica Rho de Spearman para analizar la relación entre las variables antes mencionadas, de esto se obtuvo que la calidad del servicio influye significativamente en el valor de marca. En consecuencia, de ello, las dimensiones de la calidad del servicio impactan significativamente en el valor de marca (Salary et al., 2023). El autor Mamani (2022) estableció que la calidad del servicio en conjunto con sus dimensiones fiabilidad, sensibilidad, seguridad, empatía y elementos tangibles, influyen directamente en el desarrollo del valor de marca en relación con la lealtad, calidad percibida, asociaciones de marca, reconocimiento de marca y motivación de los comportamientos. Algunos estudios mencionaron que la dimensión del valor de marca que más se ve afectada por la calidad del servicio es la imagen de marca, siendo que entre las dos variables existe una correlación significativa (Shaghi-González et al., 2022). Es así como las investigaciones anteriores han establecido que es fundamental priorizar la calidad del servicio ya que esta es un elemento clave para incrementar el valor de marca en un mercado muy competitivo (Özdemir y Aydın, 2024). Es por ello por lo que, las empresas deben de asegurar que la calidad del servicio por medio de sus dimensiones (elementos tangibles, capacidad de respuesta, seguridad, fiabilidad y empatía) se brinde de forma adecuada para asegurar el mejoramiento del valor de marca, la actitud y lealtad de los consumidores (Rahhal, 2023).
![]()
Con respecto a la calidad del servicio y la actitud del consumidor, se encontró que la calidad del servicio se relaciona significativamente con la actitud del cliente (Peña, 2023). El autor Setyana (2022) determinó que la calidad del servicio es un factor influyente en la actitud de los consumidores, siendo esta ultima un detonante para que los consumidores tengan interés por volver al negocio, es por ello por lo que la actitud es un mediador entre la calidad del servicio y el interés por volver a visitar. Por otra parte, la calidad interfiere en el comportamiento del consumidor para que este adquiere un producto o servicio de la empresa (Mejía, 2019). Se ha calificado a la calidad del servicio como un elemento clave en el comportamiento del consumidor, es por ello por lo que es fundamental desarrollar estrategias para el mejoramiento de la percepción y satisfacción del consumidor (Barreto, 2024). Asimismo, en la hipótesis planteada por Morales y Salinas (2024) se analizaron los datos por medio de la técnica bivariada Rho de Spearman en donde se encontró una correlación alta, ellos concluyeron que si la calidad del servicio es buena entonces el comportamiento del consumidor será satisfecho.
La lealtad se define como el compromiso de comprar o de apoyar un producto o servicio seleccionado provocando que el consumidor vuelva a comprar en más de una ocasión (Banjarnahor et al., 2024). Es el compromiso que perdura en la relación de los clientes con una empresa o marca (Younis et al., 2024).
La literatura permitió encontrar investigaciones como la de Arhas et al. (2022) donde se arrojó que la actitud tiene influencia significativa en la lealtad del consumidor, esta relación se da de forma directa o de forma indirecta por medio de la calidad del servicio. Asimismo, en el estudio del Green marketing se concluyó que la actitud del cliente impacta en la lealtad del cliente, es por ello por lo que el personal debe de desempeñar bien sus tareas para que los consumidores sean leales y con ello vuelvan a comprar y recomienden a otros (Setyowati y Antariksa, 2024).
Por otra parte, la publicación de Gómez et al. (2024) en la que se estableció que la actitud de los consumidores tiene una gran influencia significativa en la lealtad, además, el valor de marca influye de forma indirecta en la lealtad. Sin embargo, en otros estudios se ha encontrado que el valor de marca si afecta a la lealtad, destacando entre las dimensiones, imagen de marca y calidad percibida como aquellas que tienen consecuencias positivas en la lealtad, por otra parte, la notoriedad es la dimensión que no causa estragos en esta (Ozlu et al., 2021). No obstante, Yen y Yu (2022) además de establecer la relación positiva entre el valor de marca y la lealtad, mencionan que la notoriedad, la imagen de marca y la calidad percibida son las dimensiones que más impactan en la lealtad.
En base a lo anterior expuesto, el objetivo de este estudio es analizar la relación del valor de marca y calidad del servicio con la actitud y la lealtad del consumidor en los servicios brindados en una institución de educación superior. Esto se debe al gran crecimiento de la competencia en este mercado, así como el aumento en la deserción escolar lo que indica poca lealtad, por lo tanto, este estudio busca que la actitud de sus estudiantes hacia la institución sea favorable, y con ello asegurar no solo su lealtad, sino también el que recomienden el servicio. Asimismo, de esta investigación se busca obtener los elementos necesarios para determinar si las variables tienen relación, con la finalidad de desarrollar estrategias eficaces para crear un vínculo con los estudiantes, además de posicionarse en el mercado y tener mayor crecimiento.
![]()
La investigación es descriptiva y explicativa de diseño no experimental, se trabajó con una población de 1329 estudiantes inscritos en una institución de educación superior ubicada en Rioverde, San Luis Potosí, México. La muestra se conformó por 302 personas, esta se calculó con un 95 % de nivel de confianza y un 5 % de error en los resultados. El muestreo que se empleó fue el estratificado. El propósito de este estudio es complementar por medio del análisis de ecuaciones estructurales los resultados del artículo “Calidad del servicio como determinante del valor de marca y sus dimensiones en instituciones de educación superior”, donde por medio de la correlación canónica se encontró que la calidad del servicio impacta significativamente en el valor de marca (Grimaldo et al., 2025), con el análisis estructural de varianzas en SMARTPLS 4 se busca identificar las relaciones y cuantificarlas para explicar el impacto de forma directa o indirecta de los diversos factores sobre la lealtad de los consumidores.
Para medir el valor de marca se usó el modelo de Aaker del cual se obtuvo 29 ítems que se dividen en cuatro dimensiones, donde 4 ítems pertenecen a la lealtad, 7 a la imagen de marca, 13 a la calidad y 5 de notoriedad. Estas dimensiones fueron analizadas para calcular la confiabilidad por medio del alfa de Cronbach, siendo que la lealtad (0.827), imagen de marca (0.809), calidad (0.905) y notoriedad (0.816) mostraron alto nivel de confianza. La calidad del servicio se midió por medio de la escala SERVQUAL que está compuesto por cinco dimensiones las cuales fueron analizadas para calcular su confiabilidad mediante el alfa de Cronbach, se mostró que los elementos tangibles (0.814), la confiabilidad (0.881), la capacidad de respuesta (0.845), la seguridad (0.892) y la empatía (0.868) muestran un buen nivel de confiabilidad. Por otra parte, para analizar la actitud se hizo mediante cinco ítems y para la lealtad fueron cuatro ítems, la confiabilidad de cada una de las variables fue analizada del mismo modo que las anteriores consiguiendo un valor de 0.892 y 0.811 respectivamente. Debido a los niveles se determinó que instrumento integrado por cuatro constructos es confiable.
De la muestra se encontró que la mayoría de los estudiantes son de sexo femenino con valor del 62%, asimismo, asimismo, el estado civil que más predomina son los soltero con 90%. Se encontró que solo un 5% cuentan con apoyos económicos. Se identificó que la generación centennials respecto a su calificación tiene una media es de 7.77 con una desviación estándar de 0.77 y la edad promedio es de 21 años con una desviación estándar de dos años.
En la tabla 1, se muestra la media de cada una de las variables, para la variable calidad del servicio se puede observar que la dimensión mejor puntuada fue seguridad con 3.82, seguido de empatía con 3.69, después están los elementos tangibles y confiabilidad con un valor de 3.64 cada una, por último, se encuentra la capacidad de respuesta con 3.63 (Tabla 1).
![]()
Constructo Dimensión Media Calidad del servicio Elementos tangibles 3.64
Confiabilidad 3.64
Capacidad de respuesta 3.63
Seguridad 3.82
Empatía 3.69
Con respecto al valor de marca en la tabla 2 se observa que su dimensión mejor puntuada es la lealtad con 4.01, después esta la notoriedad con un valor de 3.81, la calidad tiene un valor de 3.74 y la imagen es la dimensión con menor puntuación teniendo un valor de 3.70 (Tabla 2).
![]()
Constructo Dimensión Media Valor de marca Lealtad 4.01
Imagen 3.70
Calidad 3.74
Notoriedad 3.81
Por otra parte, en la tabla 3, se muestra que en relación con los ítems de la actitud se encontró que el ítem AC1 (Esta IES es muy buena universidad) con 3.91 siendo la que tuvo la mayor puntuación, AC3 (Disfruto de estar en esta IES) con 3.81 ocupa el segundo puesto, después están AC4 (Esta IES me da confianza) y AC5 (Me siento feliz de haber escogido esta IES) con 3.74 cada una, por último, el ítem que estaba puntuado más bajo fue AC2 (Esta IES me da una excelente preparación para el mundo laboral) con 3.62 (Tabla 3).
![]()
![]()
![]()
![]()
AC2 Esta IES me da una excelente preparación para el mundo laboral 3.62 AC3 Disfruto estar en esta IES 3.81
![]()
AC4 Esta IES me da confianza 3.74
AC5 Me siento feliz de haber escogido esta IES 3.74
![]()
En relación con la lealtad en la tabla 4, se observa que el ítem mejor evaluado fue el LEA23 (Tengo la intención de continuar asistiendo a esta IES en el próximo semestre) con un valor de 4.07, en segundo lugar, está el LEA24 (Voy a recomendar esta IES a aquellas personas que me pregunten mi opinión) con 3.99, seguido del ítem LEA25 con 3.88, el último lugar lo tiene el LEA26 con 3.84, siendo el ítem peor evaluado (Tabla 4).
![]()
![]()
![]()
semestre
LEA24 Voy a recomendar esta IES a aquellas personas que me pregunten mi 3.99
![]()
opinión LEA25 Voy a decir cosas positivas de esta IES 3.88
![]()
LEA26 Prefiero acudir a esta universidad aun si otra universidad ofreciera la misma carrera
3.84
En la tabla 5, se muestra la confiabilidad de cada una de las variables, esta fue medida mediante el alfa de Cronbach siendo todas superiores a 0.7, para el caso de la actitud se tuvo un valor de 0.892 y el de la calidad del servicio fue de 0.938 lo que indica buena confiabilidad. Asimismo, la lealtad tuvo una confianza de 0.811 y el valor de marca de 0.880, esto pauta que el constructo es confiable y que cada ítem está midiendo correctamente la variable. También cabe destacar que los valores AVE de cada constructo son superiores a 0.5, siendo que la actitud de 0.700, la calidad del servicio de 0.801, la lealtad de 0.643 y el valor de marca de 0.735 (Tabla 5).
Alfa de Cronbach | Fiabilidad compuesta (rho_a) | Fiabilidad compuesta (rho_c) | Varianza extraída media (AVE) | |
Actitud | 0.892 | 0.893 | 0.921 | 0.700 |
Calidad del servicio | 0.938 | 0.939 | 0.953 | 0.801 |
Lealtad | 0.811 | 0.832 | 0.877 | 0.643 |
Valor de marca | 0.880 | 0.888 | 0.917 | 0.735 |
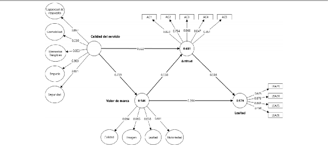
En la figura 1, se puede observar el modelo estructural que se obtuvo por medio del programa SmartPLS versión 4 (software para modelado Partial Least Squares Strcutural Equation Modeling [PLS- SEM]), donde se muestran cada una de las variables con sus modelos de medida, con cargas superiores a 0.7 tanto en la calidad del servicio como en el valor de marca indicando con ello que sus dimensiones las miden adecuadamente, para la actitud y la lealtad las cargas también están distribuidas correctamente para cada variable. En este modelo también se muestran los coeficientes Path que indican el grado de relación entre las variables, estas se describen más adelante (Figura 1).

Como se puede observar, en la tabla 6 se encuentran los resultados obtenidos a través del bootstrapping, en base a ellos es que se aceptan las cinco hipótesis que se establecieron debido a que su nivel de significancia fue menor a 0.05. Es por ello por lo que, la actitud del consumidor influye en la lealtad de este (0.000) teniendo un coeficiente Path de 0.504, en el caso de la calidad del servicio esta tiene efectos significativos en la actitud (0.000) y en el valor de marca (0.000) con coeficiente Path de 0.322 y 0.739 respectivamente. Por otra parte, el valor de marca impacta en la actitud (0.000) con un valor de coeficiente Path de 0.558, de la misma forma el valor de marca tiene un efecto mínimo pero significativo en la lealtad (0.000) con coeficiente Path de 0.296 (Tabla 6).
Muestra original | Media muestral | Desviación Estándar | Estadísticas T (|O/STDEV|) | Valores de P | Decisión | |
(O) | (M) | (STDEV) | ||||
H1 Actitud 🡪 | 0.504 | 0.504 | 0.082 | 6.135 | 0.000 | Aceptada |
Lealtad | ||||||
H2 Calidad del | 0.322 | 0.321 | 0.056 | 5.712 | 0.000 | Aceptada |
servicio 🡪 | ||||||
Actitud | ||||||
H3 Calidad del | 0.739 | 0.739 | 0.029 | 25.904 | 0.000 | Aceptada |
servicio 🡪 | ||||||
Valor de | ||||||
marca | ||||||
H4 Valor de | 0.558 | 0.559 | 0.051 | 10.967 | 0.000 | Aceptada |
marca | ||||||
🡪Actitud | ||||||
H5 Valor de | 0.296 | 0.296 | 0.069 | 4.136 | 0.000 | Aceptada |
marca | ||||||
🡪Lealtad |
![]()
En la tabla 7, se encuentra el coeficiente de determinación (R²) que indica que tanto está siendo explicada la variable dependiente por la independiente. La actitud está siendo explicada un 0.681 por la calidad del servicio y el valor de marca. La lealtad es descrita en un 0.579 por la actitud y el valor de marca, mientras que el valor de marca es explicado por la calidad del servicio con un coeficiente de determinación del 0.546 (Tabla 7).
![]()
R² Q²
Actitud 0.681 0.535
Lealtad 0.579 0.496
Valor de marca 0.546 0.542
Asimismo, en la tabla 7, se encuentra la relevancia predictiva (Q²), donde valores mayores a cero determinan que los constructos exógenos tienen relevancia predictiva en los endógenos, es decir que la actitud es predicha medianamente en un 0.535 por la calidad del servicio y el valor de marca. La lealtad es presagiada por la actitud y el valor de marca en un 0.496. Por último, la calidad del servicio predice el valor de marca en un 0.542.
El valor de f² permite establecer el nivel de efecto que tiene la variable independiente sobre la dependiente. En este caso se puede observar en la Tabla 8, que la actitud tiene un efecto moderado en la lealtad (0.221). La calidad del servicio tiene un efecto medio en la actitud (0.148), mientras que su efecto en el valor de marca es alto (1.200). Por otro lado, el tamaño de la influencia en la relación del valor de marca y la actitud es alto (0.443), caso contrario del nivel de impacto del valor de marca en la lealtad que es bajo (0.076) (Tabla 8).
![]()
f²
Actitud 🡪 Lealtad 0.221
Calidad del servicio 🡪 Actitud 0.148
Calidad del servicio 🡪 Valor de marca 1.200
Valor de marca 🡪 Actitud 0.443
Valor de marca 🡪 Lealtad 0.076
En base a los resultados obtenidos, se puede concordar con Rahmi y Nelly (2018) debido a que en su estudio también se encontró relación entre el valor de marca y la actitud del consumidor, lo mismo ocurre con el estudio de Ahn (2023). Es por ello por lo que es importante cuidar los aspectos del valor de marca, ya que a mayor nivel de este se obtendrá una mejor actitud por parte del cliente tal y como lo menciona Reyes y Napán (2021).
Asimismo, los resultados de la presente investigación coinciden con Peña (2023) que menciona que la calidad del servicio impacta significativamente en la actitud del cliente. Por otra parte, se encontró que la calidad del servicio tiene efectos positivos en el valor de marca como en el estudio de Pérez (2019), y Espinoza y Vergara (2022). Debido a la actitud del cliente se puede obtener la lealtad de
![]()
estos, siendo esto importante para que los consumidores regresen, es así como se analizó dicha relación de la cual se obtuvo que la actitud influye en la lealtad, teniendo resultados similares con Arhas et al. (2022). Cabe señalar que dentro de esto se encontró que la calidad del servicio y el valor de marca tienen efectos significativos en la lealtad coincidiendo con Gómez et al. (2024).
Los hallazgos muestran que tanto la calidad del servicio como el valor de marca influyen directamente en la actitud de los estudiantes, y esta, a su vez, repercute positivamente en su lealtad, al igual que el valor de marca. Además, se observa que la calidad del servicio impacta en la fidelidad, pero lo hace a través de la actitud y del valor de marca. En consecuencia, es esencial comprender que una actitud positiva de los estudiantes se traduce en mayor lealtad hacia la institución. Por ello, resulta indispensable cuidar los aspectos relacionados con la calidad del servicio, especialmente aquellos vinculados con la capacidad de respuesta, los elementos tangibles y la confiabilidad, ya que al mejorar estos factores se favorece una mejor actitud
Es igualmente importante atender el valor que los estudiantes otorgan a la marca institucional. Para ello, se debe trabajar en mejorar la imagen proyectada, fortaleciendo la reputación académica, ampliando las oportunidades de intercambio internacional y promoviendo un ambiente positivo dentro de la universidad, entre otros aspectos. Con base en esto, se recomienda implementar estrategias que incluyan una mejor capacitación del personal para brindar atención adecuada a los alumnos, así como garantizar aulas equipadas que favorezcan el desarrollo de sus competencias. Además, resulta clave organizar actividades que integren a toda la comunidad estudiantil para mejorar el clima institucional y verificar que el plan de estudios se cumpla de manera efectiva, con el fin de que la universidad logre posicionarse dentro de los principales rankings nacionales.
Es fundamental identificar y trabajar en los aspectos que requieren mejoras para ofrecer un servicio de calidad. De esta manera, se incrementa el valor de la marca y se garantiza que los estudiantes se sientan satisfechos, desarrollando una percepción positiva hacia lo que la universidad les brinda y fortaleciendo su fidelidad. Cuando los estudiantes son leales, es más probable que permanezcan en la institución, continúen con estudios de posgrado o programas de educación continua, y además recomienden los servicios de la universidad a otros
![]()
Los autores declaran no tener conflictos de intereses.
Los autores han participado en la redacción del trabajo y análisis de los documentos.
La investigación fue financiada con recursos propios de la Universidad La Gran Colombia.
Ahn, J. (2023). The role of multidimensional country-of-origin attributes: Exploring the antecedents of international brand attitude and image. Journal of Marketing Communications, 30(2), 1-16. https://doi.org/10.1080/13527266.2023.2191607
Arhas, S., Suprianto, S., Darwis, M., Saleh, S., Jamaluddin, J., y Nasrullah, M. (2022). Service Quality and Customer Loyalty at Grapari. KnE Social Sciences, 7(5), 734-740.
https://doi.org/10.18502/kss.v7i5.10590
Badawi, N., y Basif, A. (2023). The impact of consumer-based brand equity on consumer attitude and intention towards electronic word- of-mouth: An empirical study on luxury brands in Saudi Arabia. Innovative Marketing, 19(3), 11-20. https://doi.org/10.21511/im.19(3).2023.02
Banjarnahor, S., Putri, S., y Gandhy, A. (2024). The effect of positioning and product differentiation on consumer loyalty of Indomie instant noodle. Trends in Science and Technology for Sustainable Living, 3(1), 187-201. https://doi.org/10.33830/isst.v3i1.2312
Barreto, K. (2024). Relación entre la calidad de servicio y el comportamiento del consumidor en una empresa de servicio de bebidas, Miraflores, 2022. Lima, Perú: (Tesis de Licenciatura). Universidad San Ignacio de Loyola. https://repositorio.usil.edu.pe/server/api/core/bitstreams/3129c66a-6224-4010-b58e- 3418c4c959ff/content
Barrientos Camus, Francisca María, Cañete Duarte, Rossana, & Barroilhet, Agustín. (2025). Tres casos de antinomias del consumo financiero. Propuesta de solución a la luz del diálogo de fuentes. Revista chilena de derecho y ciencia política, 16, 04. Epub 15 de abril de 2025.
https://dx.doi.org/10.7770/rchdcp-v16n1-art425
Delgado, M., y Sirlopú, A. (2018). Análisis del perfil de consumidor y su comportamiento de compra de la tieda Laurandrea - Chiclayo 2017. Pimentel, Perú: (Tesis de Licenciatura). Universidad Señor de Sipán. https://repositorio.uss.edu.pe/bitstream/handle/20 500.12802/5261/Delgado%20Salda%C3%B1a%2
0%26%20Sirlop%C3%BA%20Mej%C3%ADa.pdf?sequence=1&isAllowed=y
Espinoza, J., y Vergara, M. (2022). Influencia de la calidad del servicio en el valor de marca de la empresa La Tinka, S.A., Lima 2022. Lima, Perú: (Tesis de Licenciatura). Universidad San Ignacio de Loyola. https://repositorio.usil.edu.pe/server/api/core/bitstreams/3a6e0e1f-d3d6-474a-83d6- 94c56f643059/content
![]()
Gómez, D., Grimaldo, S., Recio, R., y López, H. (2020). Evaluación de los efectos del valor de marca en el comportamiento del consumidor en el mercado de lácteos de la zona metropolitana de Rioverde – Ciudad Fernández, S.L.P. La cultura del desempeño en las organizaciones, 15(252), 47-61. https://www.researchgate.net/publication/373738025_Evaluacion_de_los_efectos_del_valor_de_m arca_en_el_comportamiento_del_consumidor_en_el_mercado_de_lacteos_de_la_zona_metropolita na_de_Rioverde_-_ciudad_Fernandez_SLP
Gómez, J., Narisma, M., Caballero, J., y De la Cruz, M. (2024). Factors affecting consumer attitude and loyalty: evidence from a Philippine chain of fast-food restaurants’ smart retailing technology. Journal of Science and Technology Policy Management, 1(5), 1055-1073. https://doi.org/10.1108/JSTPM-09-2022-0159
Grimaldo, S., Gómez, D., y Balderas, M. (2025). Calidad del servicio como determinante del valor de marca y sus dimensiones en instituciones de educación superior. Vértice universitario, 27(96), 1-14. https://doi.org/10.36792/rvu.v27i96.489
Jang, Y., Kim, S., y Baek, S. (2018). The Effects of Brand Equity on Consumer Attitude and Behavior: Food Market in Vietnam. Journal of Distribution Science, 16(1), 17-27. https://doi.org/10.15722/jds.16.1.201801.17
Liu, M., Wong, I., Tseng, T., Chang, A., y Phau, I. (2017). Applying consumer-based brand equity in luxury hotel branding. Journal of Business Research, 81(1), 192-202. https://doi.org/10.1016/j.jbusres.2017.06.014
Mamani, G. (2022). La calidad d los servicios gastronómicos y el valor de la marca país de acuerdo a la percepción de los turistas procedentes de Chile en la ciudad de Tacna en el año 2019. Tacna, Perú: (Tesis de Licenciatura). Universidad Privada de Tacna. https://repositorio.upt.edu.pe/bitstream/handle/20.500.12969/2336/Mamani-Mejia-
Grecia.pdf?sequence=1&isAllowed=y
Mejía, O. (2019). Calidad de servicio y su relación en el comportamiento del consumidor de la salsoteca Conchas y sus Mares, Tacna - 2019. Tacna, Perú: (Tesis de Licenciatura). Universidad Privada de Tacna. https://repositorio.upt.edu.pe/bitstream/handle/20.500.12969/1698/Mejia-Diaz-
Oscar.pdf?sequence=1&isAllowed=y
Montalvan, A., y Chirapa, J. (2023). Valor de marca y la decisión de compra de los clientes de la marca Máster Belle, Lima-Perú 2021. Ciencias administrativas, 11(23), 1-15.
https://www.redalyc.org/journal/5116/511675263003/511675263003.pdf
Morales, L., y Salinas, M. (2024). Calidad de servicio y comportamiento del consumidor en la sanguchería Bravazo, Pamplona Alta - 2024. Lima, Perú: (Tesis de Licenciatura). Universidad Autónoma del Perú. https://repositorio.autonoma.edu.pe/bitstream/handle/20.500.13067/3349/Morales%20Huamani% 2c%20L.%20F.%20A.%2c%20%26%20Salinas%20Melo%2c%20M.%20Y..pdf?sequence=1&isAllowed=y
Journal of Consumer Sciences, 7(1), 34-50. https://journal.ipb.ac.id/index.php/jcs/article/view/38680
Özdemir, B., y Aydın, İ. (2024). The effect of service quality on brand love and brand equity. Van Yüzüncü Yıl Üniversitesi İktisadi ve İdari Bilimler Fakültesi Dergisi, 9(18), 229-241.
https://doi.org/10.54831/vanyyuiibfd.1527929
Ozlu, M., Erdogdu, M., Cinar, K., y Sirin, E. (2021). The Role of Brand Equity in Building Fan Loyalty: an Application on Football Fans. Pakistan journal of medical & health sciences, 15(10), 2961-2970. https://doi.org/10.53350/pjmhs2115102961
![]()
Palomino, M., Osorio, J., y Murillo, Z. (2021). Análisis del comportamiento del consumidor a la hora de adquirir un producto. Colombia: (Tesis de Licenciatura). Universidad Cooperativa de Colombia. https://repository.ucc.edu.co/server/api/core/bitstreams/8232cc87-d995-4fd4-8763-
4d5d372340de/content
Peña, M. (2023). Calidad de servicio y actitud del cliente en las pollerías del distrito de Chilca 2022. Huancayo, Perú: (Tesis de Licenciatura). Universidad Continental. https://repositorio.continental.edu.pe/bitstream/20.500.12394/14099/11/IV_FCE_318_TE_Pena_Sa nchez_2023.pdf
Pérez, V. (2019). La calidad del producto y su influencia en el valor de la marca de acuerdo a los consumidores de la FAB de Chocolates la Ibérica S.A., sede Tacna. Periodo 2018. Tacna, Perú: (Tesis de Licenciatura). Universidad Privada de Tacna. https://repositorio.upt.edu.pe/bitstream/handle/20.500.12969/1146/Perez-Toullier-
Victor.pdf?sequence=1&isAllowed=y
Rahhal, W. (2023). The Effects of Service Quality Dimensions on Brand Equity: An Empirical Investigation in Turkish Telecommunication Industry. International Journal of Business and Management Invention (IJBMI), 12(6). https://doi.org/10.35629/8028-1206230237
Rahmi, R., y Nelly, N. (2018). Analysis Of Consumer Attitudes Toward Brand Equity In Ija Kroeng Products. Jurnal Manajemen dan Inovasi, 9(2), 13-20. https://jurnal.usk.ac.id/JInoMan/article/view/12694/9799
Reyes, J., y Napán, A. (2021). Valor de marca y su relación con el comportamiento del consumidor de la marca Tupemesa. Revista Arbitrada Interdisciplinaria KOINONIA, 6(1), 179-199.
https://dialnet.unirioja.es/servlet/articulo?codigo=7953212
Rodríguez, D., Arista, A., y Cruz, J. (2023). Calidad de servicio y su efecto en la satisfacción y lealtad de los clientes. San Gregorio, 1(55), 65-77.
https://revista.sangregorio.edu.ec/index.php/REVISTASANGREGORIO/article/view/2326/1599
Salary, M., Jaberi, A., y Ghareman, K. (2023). The Role of Service Quality Dimensions in the Brand Equity of the Iranian Football Clubs Based on the SERVQUAL Model. Archives in Sport Management and Leadership, 1(1), 56-66. https://doi.org/10.22108/jhs.2023.136895.1010
Salazar, B. (2022). Análisis del comportamiento del consumidor en la decisión de compra de los clientes de Servidem Perú 2018. Chiclayo, Perú: (Tesis de Licenciatura). Universidad Católica Santo Toribio Mogrovejo. https://tesis.usat.edu.pe/bitstream/20.500.12423/7500/1/TL_SalazarCasasBetty.pdf
Sánchez, J., Grimaldo, S., Gómez, D., y Balderas, M. (2024). Efectos del Valor de Marca en el Comportamiento del Consumidor en una Institución Pública de Educación Superior en Rioverde, S.L.P. Face, 24(2), 17- 25. https://doi.org/10.24054/face.v24i2.3114
Sandi, F. (2024). El valor de la marca y su relación con el comportamiento del consumidor de Helados Artesanales en la ciudad de Sucre. Revista Científica Business Insights, 7(8), 56-60.
https://doi.org/10.56469/rcbi.v7i8.1544
![]()
Setyowati, D., y Antariksa, S. (2024). Analysis of the Influence of Green Marketing, Consumer Attitudes, Digital Marketing on Customer Loyalty with Customer Satisfaction as an Intervening Variable. International Journal of Economics, Finance and Management Sciences, 12(6), 554-562. https://doi.org/10.11648/j.ijefm.20241206.27
Shaghi-González, J., Ruiz-Calva, M., y Villavicencio-Rodas, M. (2022). Influencia de la calidad del servicio en la fidelización e imagen de marca de las principales cadenas de moda textil. Digital Publisher, 7(2), 159- 173. https://doi.org/10.33386/593dp.2022.2.958
Vascones, J. (2020). El valor de la marca y su relación con el comportamiento del consumidor de Helados en la ciudad de Guayaquil. Guayaquil, Ecuador: (Tesis de Maestria). Universidad Politécnica Salesiana. https://dspace.ups.edu.ec/bitstream/123456789/19405/1/UPS-GT003016.pdf
Yen, I., y Yu, H. (2022). How festival brand equity influences loyalty: the mediator effect of satisfaction. Journal of Convention & Event tourism, 23(4), 343-361. https://doi.org/10.1080/15470148.2022.2067606
Younis, J., Shammari, H., Hejase, H., Massoud, M., y Hejase, A. (2024). E-satisfaction as a mediator between consumer loyalty and E-CRM: The context of Lebanese e-commerce. International Journal of Innovative Research and Scientific Studies, 7(3), 978-896. https://doi.org/10.53894/ijirss.v7i3.2987
Zhai, L., Mamun, A., Hayat, N., Salamah, A., Yang, Q., y Helmi, M. (2022). Celebrity Endorsement, Brand Equity, and Green Cosmetics Purchase Intention Among Chinese Youth. Frontiers in Psychology, 13(1), 1-15. https://doi.org/10.3389/fpsyg.2022.860177